一、需求痛点
随着石油资源不断减少、环境污染日益加重,国家大力倡导发展新能源汽车,大量新能源车企应运而生,竞争日趋激烈。使用经济高效的电机对于增强企业市场竞争力十分重要。电机结构复杂,参数之间耦合性高,需要借用仿真手段在已有设计方案的基础上进行仿真和优化分析,得到特定性能下的最优设计,以减少开发成本和时间。
二、解决方案
国内某知名车企的系列电机转速400-1000rpm,适用于新能源车的刹车系统、电气机械系统以及转向助力系统等。针对该企业提升电机运行效率的需求,云道智能基于通用仿真PaaS平台伏图®(Simdroid®),开发了专属电机软件,可便捷优化电机参数。
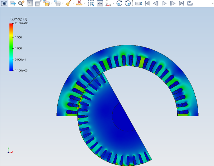
在伏图®中,通过“二维建模”功能,对电机的定转子内外径、定转子槽型等主要部件进行参数化建模;对模型整体进行网格剖分、边界设置、磁场分析,可以得到电压、电流曲线,以及等值线和云图。


完成电机磁场分析流程后,使用伏图®内置的APP开发器,用户能够非常方便地进行APP开发。在三相感应电机仿真计算APP中,通过对关键尺寸的调节,可以得到不同的设计方案,用户可根据分析结果选择最优方案。

三、应用前景
三相感应电机仿真计算APP可用于同类电机产品的设计中,覆盖通信设备、电子产品、汽车、航空航天等工业领域。建模、网格划分等复杂过程已封装完好,可大幅降低设计工程师的使用门槛。该仿真APP具有轻量化、易操作等优势,可帮助企业快速迭代产品,降低开发成本,缩短开发周期。

