一、需求痛点
心血管疾病是危害人类健康的最主要的一类疾病。对心血管疾病的危险程度和介入治疗安全性、有效性的评价,正在从初期的形态学评价向力学功能评价倾斜。基于计算生物力学的研究在一定程度上可以弥补临床数据统计分析的不足,增进人们对血管疾病的病理生理学变化和病情发展的认识。计算力学研究可以提供血管内的血流速度、压强、管壁切应力、管壁组织内应力等分布信息,为研究疾病的发病机理和预测疾病发展提供帮助。
二、解决方案
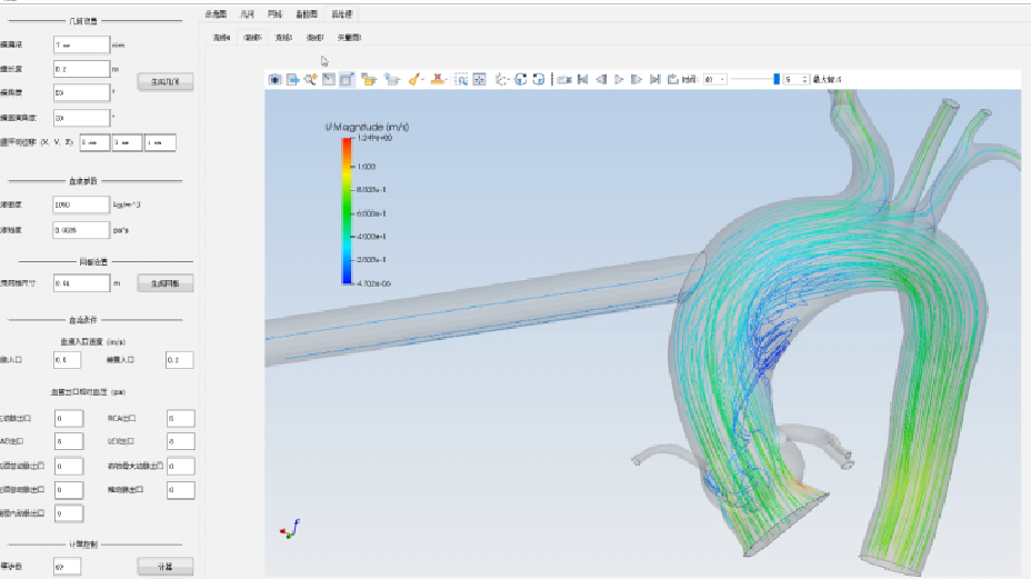
数字心脏模拟仿真平台是云道智能和清华大学合作,定制化开发的心脏及心血管系统仿真计算平台。通过对心脏及血管的仿真计算,在传统影像解剖学指标基础上增加功能学指标,为心血管疾病的辅助诊断、疾病管理、辅助手术决策、预后评估等提供更优的解决方案。平台涵盖主动脉、左心房等部位的模拟仿真,如心力衰竭左心室辅助装置植入手术系统、房颤引发心源性脑卒中模拟仿真,实现个性化建模仿真功能。
1.心力衰竭左心室辅助装置植入手术系统
- 疾病简介:左心功能降低,导致血液左心室血液泵入主动脉动力不足,须植入辅助装置连通主动脉。
- 临床痛点:左心室辅助装置植入手术主要依靠医生的经验,缺乏科学定量的依据。
- 解决方案:术前对术后血流分配情况进行模拟仿真,以最优化设计手术方案。
2.房颤引发心源性脑卒中预测
- 疾病简介:房颤患者左心耳血流低速区易形成血栓,血栓脱落进而引发心源性脑卒中。
- 临床痛点:是否封堵左心耳主要依靠医生对患者左心耳的位置和形态进行判断,主观性较大。
- 解决方案:对房颤患者左心房左心耳进行血流动力学模拟仿真,可预测患者血栓形成与脱落情况,为是否需要进行左心耳封堵手术提供依据。
三、应用前景
据《中国心血管健康与疾病报告2021》推算,我国心血管病现患人数高达3.3亿,心血管病死亡占我国城乡居民总死亡原因的首位,防治心血管病刻不容缓。通过对患者的心血管建模与生物力学仿真计算,可以分析患者的发病风险,实现早预防、早发现、早治疗,及时拯救患者生命。数字心脏模拟仿真平台致力于推动心脏系统疾病诊疗从解剖学时代进入功能学时代,全面实现心脏系统疾病的个体化精准诊疗。

